Dr Kamara gains experience at Connaught Hospital, Freetown, Sierra Leone, DFID, 2015, Modified
Foreign aids are important to help LMICs overcome the resource gaps that they frequently face in the endeavor to provide adequate and quality healthcare to all. Foreign aids such as Developmental Assistance for health and other private or public international organizational funds have played an important role in helping LMICs progress towards achieving the Millennium Development Goals, and continue to help the developing countries overcome some of the resource barriers as they aspire to achieve the Sustainable Development Goals. But aid alone is not responsible for the perceived improvements or changes in the LMICs’ healthcare system. Aids only provide a fraction of the resource requirements and the rest need to be borne at the domestic level. Aids need to be supplemented by the recipient country in terms of finances and utilized in a productive and strategic manner to produce desired improvements in the healthcare system. Thus, foreign aids alone will not be able to improve healthcare in LMICs without adequate logistic, economic and strategic commitment by recipient country itself.
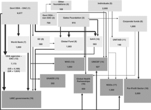
Foreign aids have proven useful to LMICs, but foreign aids have associated complications and complexities. The global health finance system is fragmented and complicated[i]. As can be seen in figure 1, with the involvement of so many players in the route of the aid starting from collectors to manager and down to the recipient, tracking and monitoring of the finances get difficult and so does designating accountability. All of which leads to unpredictability in the flow of aids and creates a disorganized and competitive environment which can pose a problem for the LMICs’ government[ii]. Another disadvantage of foreign aid is that in promotes verticalization of health care systems by focusing on particular diseases and target endpoints as opposed to focusing on a forming a comprehensive and coordinated healthcare system. Competition for funding among local organizations and institutions further increases the issue of vertical care system leading to further fragmentation of the healthcare system. Aids may also become a source of corruption, they can lead to pursuit of the donor’s priority in place of the country’s priority[iii]. All of these issues have to be dealt with at the domestic level with better planning, management and monitoring or aid utilization.
As mentioned earlier foreign aid flows are unpredictable and not always consistent with their commitments as can be seen in table 1.
Figure 1: Schematic of the global health financing landscape. McCoy, Global health funding: how much, where it comes from and where it goes.
Table 1: Development assistance from Development Assistance Committee (DAC) donors for selected sectors, 2004–06 (US$ millions)
Notes: H = Health; P = Population; W = Water; S = Sanitation; ER = Emergency Response.
| 2004 | 2005 | 2006 | |||||||
| H&P | W&S | ER | H&P | W&S | ER | H&P | W&S | ER | |
| Commitments | 8495 | 4828 | 6042 | 10340 | 6031 | 8210 | 13645 | 6382 | 6712 |
| Disbursements | 5962 | 2309 | 5283 | 8112 | 3351 | 8216 | 9577 | 3476 | 6797 |
Source: OECD (2008a).
In all three years from 2004 to 2006 the disbursements for developmental assistance from the DAC were less than the committed amounts[iv]. Additionally, the foreign aids provided cover only a fraction of the health care cost for LMICs, the rest needs to be accounted for at the domestic level. In most LMICs, these costs are borne by the individual which in part leads to reduction in seeking medical care due to lack of resources. Thus in order compensate for the unpredictable flow of aid and the shortage of resources the recipient country must have an efficient financial management system, a tracking and reporting system to supervise resource expenditure and have contingency plans to compensate for aid shortfalls by self-financing strategies such as tax administration, cutting off on lower priority expenditures, borrowing from domestic or external sources, the formation of voluntary individual or community health insurance system is also an option that can be of benefit to generate healthcare finances at the domestic level[v].
Planning and action at the domestic level is key to overcoming the complications of foreign aid and creating an equitable and comprehensive healthcare system in LMICs. The local government needs to invest adequate resources and have specialists who can develop strategies and prioritize targets for resource allocation that would increase outputs in other sectors of the economy which could indirectly improve health outcomes and reduce healthcare cost. Providing a basic package of healthcare services that target a number of prevalent conditions is also one of the strategies that LMICs could use to reduce healthcare cost[vi].
In addition to the issues of finances in healthcare system of LMICs, another issue that has been persistently overlooked is the issue of quality of care provided and disparities in health care utilization, both of which need to be address at the domestic level. As has been shown in studies of health care conditions in LMICs the presence of resources, the quality of care and the utilization of care by people vary vastly both within and among LMICs[vii]. In order to address this variation and harmonize the access and quality of care, the government needs to assess the current health status and needs of the population and develop intervention plans based on the identified needs. LMICs often have a lack of appropriately trained healthcare providers, suitable infrastructure to provide all the essential healthcare needs and adequate medical technologies. These are all important issues that hinder the foreign aid absorptive capacity of a country in terms of utilizing it effectively. Simultaneously, the effective utilization of foreign aid can be further hindered if the people are not utilizing the offered services, which is quite common in LMICs for a host of factors that can include lack of knowledge about the health issue or its importance, lack of education, difficult access to the site of care and financial restraint[viii]. All of these issues need to be recognized and addressed at the domestic level primarily followed by joint efforts of both international and domestic bodies to build efficient institutional structures, generate plans for overcoming resources shortfalls in terms of technology and access to care. Providing physician and staff training and introducing quality standards is one option to improve care provider efficiency[ix]. The local government or other domestic organizations need to undertake health education and awareness campaigns at the level of the community to overcome the patient centric barriers to treatment.
The goal of improving healthcare in LMICs is a complex one that requires long term economic commitment, dedication and extensive strategic planning. The disease focus and output based performance measures of global health initiatives encourage vertical heath care system as opposed to a horizontal comprehensive care system. Competition among local organizations for funding and public recognition create a disease focused care system at the expense of coordinated and organized health care system. The fickle nature of foreign aids also and lack of comprehensive financial planning at the level of the recipient country further puts the already fragile healthcare system in LMICs in jeopardy and the quality of care provided still remains a concern. All of these issues highlight the increased need for coordination, planning and accountability at the domestic level. Initiatives should be taken to create a strong budgeting management and information system that can extrapolate the health expenses encompassing both domestic and foreign funds and track the expenditures, such as promoting National Health Accounts, which would record detailed expenditures on the different healthcare initiatives and interventions that have been allocated from domestic and/or international funds. Development of a civil society within the LMICs comprising of local universities, research institutions and local media to act as a supervisor and monitor the performance of government and external agencies is another possibility to increase efficiency and accountability for utilization of resources to improve health care system[x]. Thus foreign aid despite being an important source of resources for LMICs cannot improve health care system alone and poses threats of fragmenting the healthcare system if not supplemented with adequate strategies, finances and actions taken at the domestic level.
Endnotes:
1 Global health funding: how much, where it comes from and where it goes, David McCoy et al,
2 Global health funding: how much, where it comes from and where it goes, David McCoy et al,
3 Financing Health Systems in the 21st Century, chapter 12.
4 Global health funding: how much, where it comes from and where it goes, David McCoy et al.
5 Health Financing Revisited, Chapter 7.
6 Health Financing Revisited, Chapter 7.
7 Strengthening the quality agenda in health care in low- and middle-income countries: questions to consider Enrique Ruelas et al.
8 Financing Health Systems in the 21st Century, chapter 12.
9 Disease Control Priorities in Developing Countries. 2nd edition. Chapter 70.
10 Global health funding: how much, where it comes from and where it goes, David McCoy et al.
Enrique Ruelas, et al. "Strengthening the quality agenda in health care in low- and middle-income countries: questions to consider ." International Journal for Quality in Care (2012): Volume 24 Issue 6.
"Financing health in low-income countries." Health financing Revisited. n.d. 209-235.
John W. Peabody, Mario M. Taguiwalo, David A. Robalino, and Julio Frenk. "Improving the Quality of Care in Developing Countries." Disease Control Priorities in Developing Countries. 2nd edition. Oxford University Press, 2006.
McCoy, David. "Global health funding: how much, where it comes from and where it goes." 24.6 (2009).
"Global health funding: how much, where it comes from and where it goes." Health policy and planning the journal on health policy and systems research 24.6 (2009): 407-417.

